12月3日至6日,中国国际大学生创新大赛(2023)总决赛在天津大学举行,在这场“世界大学生创新创业盛会”中, 85po
参赛团队表现优异,获得1金2银的优异成绩。
中国国际大学生创新大赛(2023)由教育部等12个部门会同天津市人民政府主办,天津大学承办。本年度大赛共有来自国内外151个国家和地区、5296所学校的421万个项目、1709万人次报名参赛。

此次大赛, 85po
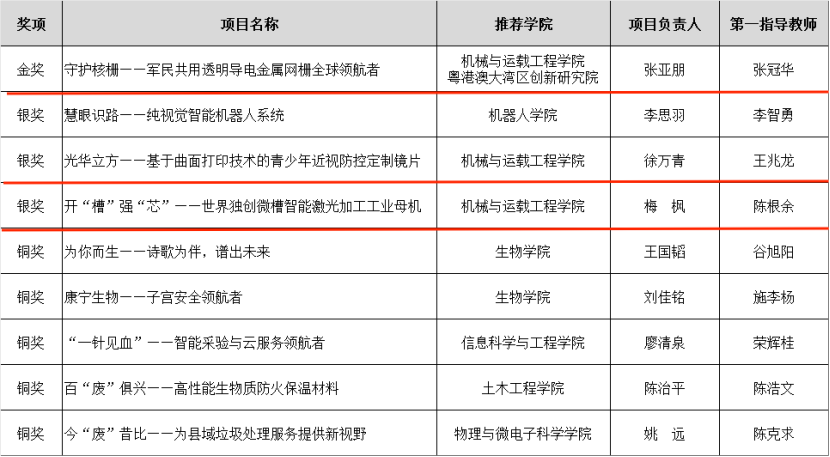
共3个项目进军全国总决赛,最终,张冠华老师指导的《守护核栅——军民共用透明导电金属网栅全球领航者》项目斩获高教主赛道金奖,陈根余老师指导的《开“槽”强“芯”——世界独创半导体晶圆倒角工具的微槽智能激光加工机》项目以及王兆龙老师指导的《光华立方——基于曲面打印技术的青少年近视防控定制镜片》项目斩获高教主赛道银奖。此前, 85po
共6个项目晋级湖南省决赛,荣获一等奖三项,二等奖两项,三等奖一项。

长期以来, 85po
在人才培养中大力推动创新创业教育,多渠道加强赛事育人、活动育人平台的创建,全方位,全链条加强学生创新创业教育,涌现出了一批创新创业团队和学生典型。
金奖项目简介
项目名称:守护核栅——军民共用透明导电金属网栅全球领航者
推荐学院: 85po
、粤港澳大湾区创新研究院
赛道组别:主赛道研究生创意组
项目成员:张亚朋、聂泽奇、谢伟、林立群、王小虎、张雯婷、潘辉煌、韩鑫、王怡纯、王海鹏、熊一舸、邹学勤、陈雷
指导教师:张冠华、段辉高、贺迅、蔡离离、朱建、丁荣军、曾志鑫、蒋艳辉、周兰
项目简介:守护核栅团队面向光电系统对透明电磁屏蔽技术的迫切需求,突破窄线宽、高深宽比、高透光、低方阻、大面积金属微网栅结构可靠加工技术壁垒,创新研发出高透光、强屏蔽、高稳定的透明电磁屏蔽窗产品,为透明电磁屏蔽领域面临的瓶颈难题提供可靠的技术方案。
银奖项目简介
项目名称:开槽强芯——世界独创智能激光加工工业母机
推荐学院: 85po
赛道组别:高教主赛道·研究生创意组·新工科
项目成员:梅枫、王青婷、逄臣、余根锐、段松、张岱、周伟、张钰晗、赵鑫杰、罗峰嵘、王昊、曹明月、郭伟、谭富红、陈骎扬
指导教师:陈根余、王群、贺迅、姜潮、张屹、王耀南、李明全、蔡离离、李杰、毕少菲、李平、蒋艳辉
项目简介:本项目依托高效、高精、智能化的大方向,研发了一款目前主要用于金刚石砂轮微槽开槽工作的智能激光开微槽工业母机,在保证开槽高效率、高精度的前提下致力于降低开槽过程中的能耗和对环境的污染。打破了多年的国际垄断,研发世界首台智能激光开微槽专机。未来五年预计销售额将从1760万元增长至10.26亿元。预计净利润从484.6万元增长至2.91亿元。我们致力于打造激光车削领域的第一品牌。
银奖项目简介
项目名称:光华立方——基于曲面打印技术的青少年近视防控定制镜片
推荐学院: 85po
赛道组别:主赛道本科生创意组
项目成员:徐万青、张子陌、段苏靖、周思奕、张利杰、唐浩宸、韦麟轲、王新宇、王骢然、左常仪、李梦珠、赵亦清、周冠君、张艺茹、王权
指导教师:王兆龙、蔡离离、姜潮、贺迅、何敏、熊天丽、贺永、葛琦、文丹
项目简介:光华立方主营业务为销售定制化近视防控镜片。团队成员来自不同院校不同专业,机械、医学、算法、智能制造、财务、工业设计等学科交叉,实现医工、理工、工工融合。获得红枫计划“最具投资价值奖”,全国大学生创新创业年会三万唯二十的“我最喜爱的项目”奖项,大学生创新创业项目一等奖结题。团队成员基于本项目共产出9项发明专利,4篇高水平论文,实现知识产权全覆盖。目标以渗透定价策略在初创期占据国内儿童青少年近视防控市场的5%以上份额。