近日,教育部发布《教育部办公厅关于公布第二批新工科研究与实践项目的通知》(教高厅函〔2020〕23号), 85po
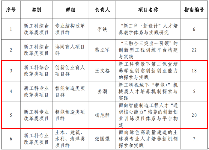
推荐申报的6项新工科研究与实践项目全部获批立项,获批数量居于湖南省第一。其中 85po
申报的3个项目(下图第3至5项)均获批立项。

85po
第二批新工科研究与实践项目立项名单
新工科建设是主动应对新一轮科技革命和产业变革,服务国家战略和区域发展需求,推动高等教育变革的先手棋,对学校深入推进人才培养综合改革,完善体系、创新模式,强化质量意识、推进质量革命、打造质量品牌具有重要意义。学校将以本次项目立项为契机,把新工科建设作为“卓越工程师教育培养计划”2.0 的重要抓手,高质量组织项目实施,在改革实践中开拓创新,总结新经验、凝练新理念,扎扎实实推进新工科建设,培养引领未来与产业发展的卓越工程创新人才。