85po
欢迎访问 85po !
English
书记邮箱 院长邮箱
85po概况
院长致辞
85po简介
历史沿革
学院领导
学科设置
管理服务
机构设置
岗位职责
规章制度
党群工作
院务公开
工作简报
师资队伍
师资概况
教师列表
教师招聘
人才培养
本科生培养
研究生培养
在职硕士
博士后流动站
科学研究
科研机构
科研项目
科研成果
学术动态
国际交流
国际会议
留学生培养
国际合作项目
学者来访
出国交流
学生工作
学工新闻
榜样力量
招生就业
招生工作
就业服务
校友工作
下载中心
当前位置: 85po > 85po公告 > 正文
85po
85po新闻
85po公告
学术动态
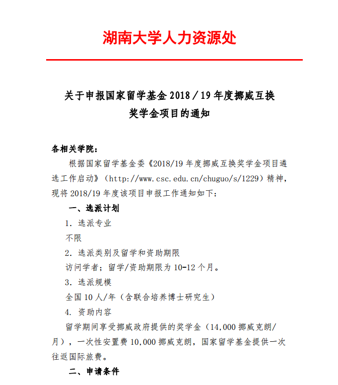
关于申报国家留学基金2018/19年度挪威互换奖学金项目的通知
时间:2018-04-16 浏览量:
附件【
附件二:挪威互换奖学金项目申请表.docx
】已下载
次
附件【
610007-2018-2019挪威互换奖学金项目简章(访学联培博士).pdf
】已下载
次
附件【
附件一:关于准备2018-2019年度挪威互换奖学金项目申请材料说明.pdf
】已下载
次
上一篇:关于建立 85po 2019届毕业研究生工作QQ群的通知
下一篇:第八届 85po 机械创新设计大赛决赛通知