85po
欢迎访问 85po !
English
书记邮箱 院长邮箱
85po概况
院长致辞
85po简介
历史沿革
学院领导
学科设置
管理服务
机构设置
岗位职责
规章制度
党群工作
院务公开
工作简报
师资队伍
师资概况
教师列表
教师招聘
人才培养
本科生培养
研究生培养
在职硕士
博士后流动站
科学研究
科研机构
科研项目
科研成果
学术动态
国际交流
国际会议
留学生培养
国际合作项目
学者来访
出国交流
学生工作
学工新闻
榜样力量
招生就业
招生工作
就业服务
校友工作
下载中心
当前位置: 85po > 管理服务 > 党群工作 > 党纪教育专题学习 > 正文
管理服务
机构设置
岗位职责
规章制度
党群工作
学院党建
工会工作
关心下一代工作
十九届六中全会专题学习
主题教育
党纪教育专题学习
清廉机械
奋斗百年路 启航新征程
院务公开
工作简报
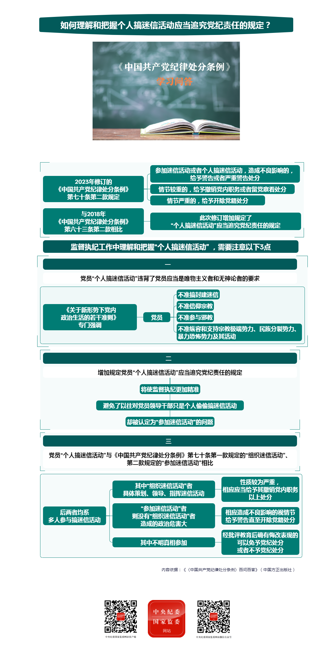
纪律处分条例•学习问答丨如何理解和把握个人搞迷信活动应当追究党纪责任的规定?
时间:2024-07-15 浏览量:
上一篇:纪律处分条例·学习问答丨如何理解和把握匿名诬告陷害应当追究党纪责任的规定?
下一篇: 85po 2024年学生党支部 中期答辩结果公示